truke
.studio
Blog
Projects
Info
/
projects
/
openlab
/
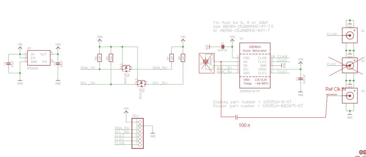
clock-generator
board.jpg
board.webp
schematic.jpg